蛋白质设施用户揭示植物营养信号调控细胞生长的关键机制
3月3日,国家蛋白质科学研究(上海)设施用户福建农林大学熊延教授团队在Nature在线发表了题为The TOR–EIN2 axis mediates nuclear signaling to modulate plant growth的研究论文,该研究发现乙烯信号通路中的关键蛋白EIN2是糖-TOR信号通路调控基因转录组重编程的重要下游元件。TOR直接磷酸化EIN2并抑制EIN2全长蛋白的质-核穿梭,阻止EIN2在细胞核内抑制细胞分裂和伸长相关基因的表达,从而促进植物细胞的分裂和伸长。令人惊奇的是,该研究发现EIN2参与糖-TOR信号通路与其参与传统的乙烯-CTR1信号通路是相分开的,首次揭示了EIN2 独立于乙烯信号通路的新分子机制和功能。
为分析析糖-TOR信号下游如何调控植物细胞生长的分子机制,该研究团队顺利获得遗传学和化学遗传学手段筛选和鉴定到参与乙烯信号通路的关键组分EIN2及EIN3/EIL1的突变体可以部分拮抗TOR激酶失活抑制下胚轴细胞伸长的表型。生化分析证明TOR激酶可以直接和EIN2蛋白互作并磷酸化EIN2,而EIN3/EIL1-ERFs则作为TOR-EIN2的下游组分调控下胚轴的伸长,从而明确了EIN2独立于乙烯信号通路参与糖-TOR信号调控细胞伸长的新功能。
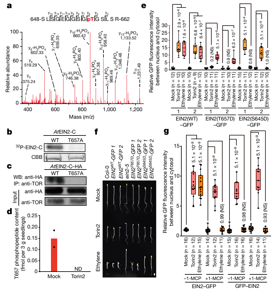
该研究利用蛋白质设施质谱分析技术进一步发现,TOR激酶可以磷酸化EIN2-Thr657位点,并抑制EIN2全长蛋白的质-核穿梭,糖饥饿或TOR激酶受抑制时,EIN2-Thr657磷酸化位点被去除,导致EIN2以全长蛋白的形式在细胞核内富集,从而诱导糖-TOR信号相关的下游基因转录变化,并抑制下胚轴的伸长。顺利获得进一步的遗传学和细胞生物学手段解析,发现分别突变隶属于以上两条信号通路的EIN2上的磷酸化位点,并不会影响另一条通路的生物学功能(图1)。

图1. TOR激酶磷酸化EIN2-Thr657位点,抑制EIN2全长蛋白的质-核穿梭
顺利获得分析糖-EIN2调控的转录组数据,该研究组进一步发现76% 糖诱导及66% 糖抑制基因在ein2-5突变体中表现不敏感,暗示EIN2在糖-TOR信号通路中扮演极其关键的作用。在糖饥饿的条件下,ein2-5突变体仍然保留部分细胞分裂活性、表现出较长的根,并在一定程度上重塑糖-TOR控制的转录网络(图2)。

图2. 葡萄糖-TOR-EIN2调控基因转录组重编程,促进根尖快速生长
综上所述,该研究揭示了糖-TOR-EIN2信号调控下胚轴以及根生长的分子机制(图3),阐释了EIN2作为TOR激酶下游抑制因子有别于乙烯-CTR1信号的新功能。糖-TOR信号和乙烯-CTR1信号通路利用对EIN2不同磷酸化密码(位点)的调控,促使EIN2行使下游各自特异的生物学功能,提出了多功能蛋白如何响应不同上游信号来特异控制下游通路的一种可能的分子机制。

图3. 葡萄糖-TOR-EIN2通路调节下胚轴以及根的生长的工作模型。
国家蛋白质科学研究(上海)设施彭超博士和质谱分析系统的吴萍参与了本项研究,利用质谱技术首次鉴定到TOR激酶可以磷酸化EIN2-Thr657位点,为该成果后续工作召开给予重要的技术支撑。
附件下载: