关于召开2019年度国际伙伴计划对外合作重点项目申报的通知
各中心、部门:
为了进一步深化中科院国际化推进战略,鼓励和加强与境外一流科研组织、国际组织(含港澳台地区)召开实质性科技合作研究,切实提升我院科技创新能力。根据“国际伙伴计划”管理办法和实施方案,现拟启动2019年度国际伙伴计划-对外合作重点项目申报工作。资助力度:项目资助期3年,总资助额度120万元左右,本年度预计支持20项左右。单位推荐最多2项。
请有意申报老师及时联系科技开展处,并按照附件中申报指南的要求,顺利获得ARP报送,本次项目申报不接受纸质件。项目申报时间截至3月9日。
附件1:2019年度对外合作重点项目申报指南
附件2:中国科研实验室国际合作局对外合作重点项目可行性论证报告编写提纲
联系人:科技开展处 国际合作办公室 闫佳宁
联系方式:20325027 yanjn@sari.ac.cn
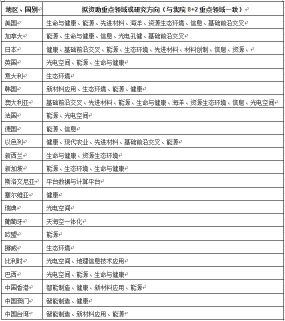
2019年度对外合作重点项目资助重点

附件下载: